
2026年中国心理卫生协会心理咨询师专业技能培训考试时间已定,现将相关事项通知如下:

一、考试安排
考试名称:心理咨询师专业技能培训合格证书
考试日期:2026年2月7日、2026年4月2日
考试时长:120分钟(09:30-11:30)
报名时间:随时可报,报名截止到考前15-20天
考试方式:线上机考(电脑答题、手机监考)
考试科目:理论知识、操作技能、职业伦理
题型题量:100道单选、25道多选、25道判断对错
合格标准:总分100分,60分及格

二、报考条件
符合以下条件之一即可:
●具有国家承认的大专以上学历;
●具有心理学、医学、教育学初级以上职称;
●大专或本科毕业前一年的在校学生。

三、培训须知
考培方式:
心理咨询师考试采取"先培训后考核"的机制,考生需通过官方授权培训机构完成规定课时的线上系统学习后,方能参加考试。
课程优势:
①零基础,即可入学;
②课程体系完善,打牢心理咨询基础;
③线上学习,打破时间、地域限制;
④观摩演练,收获实操技能体验;
⑤授课师资阵容强大,行业元老细致传授行业经验;
⑥原人社部国家心理咨询统考专家组指导课程设计。
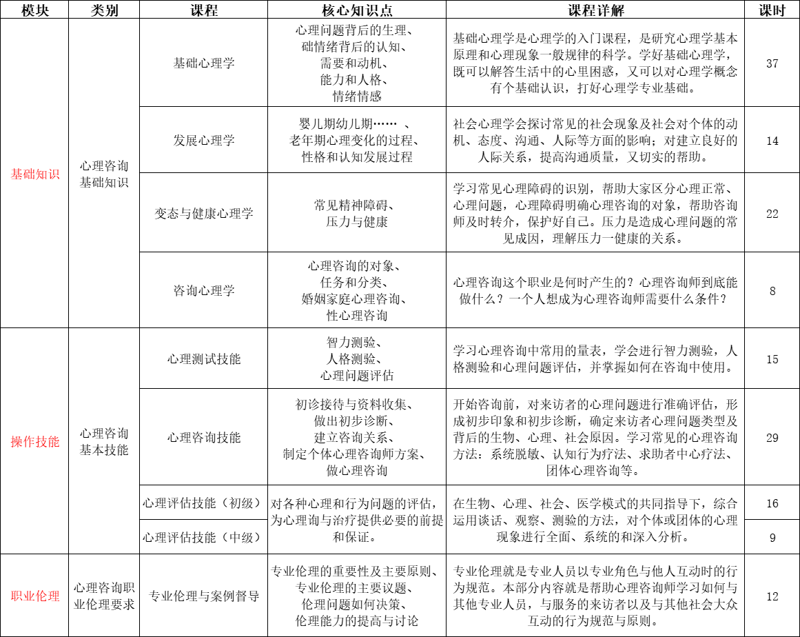
课程大纲:

师资介绍:

四、成绩与证书
拿证时间线:
考试结束后30天内可查询初审成绩;
60天内可以查询最终成绩;
90天内可以拿到证书。
证书样式:
学习完课程并通过综合考试,可获得中国心理卫生协会颁发的《心理咨询师专业技能培训》合格证书。

五、报名入口
心理咨询师无个人报考通道,考生需要通过机构报名,在机构完成培训后,再到官网正式报名。
(心理咨询师报考官网:www.camh.org.cn)

2026年心理咨询师考试正在火热报名中,如有意向,请联系小怡老师。

添加报考老师
可获最新报名详细信息
及免费领取考试资料
↓↓↓

扫码关注华怡心辰公众号
了解更多产品与服务